coCircom
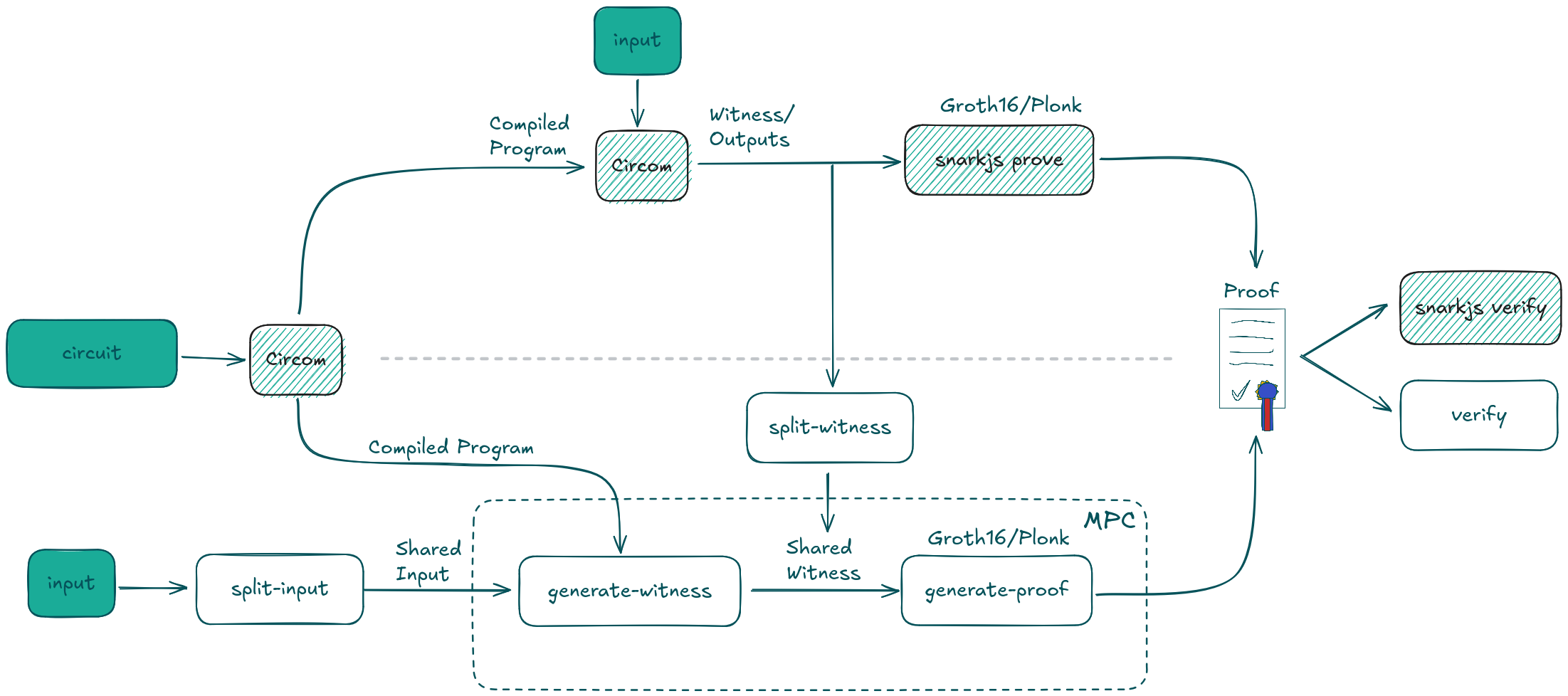
coCircom enables us perform circom's witness extension and proof generation with MPC. circom and coCircom and their artifacts may be used interchangeably, e.g. a proof generated by coCircom verifies using circom and vice-versa. coCircom also relies on artifacts generated by circom, e.g. the R1CS file, the zkey, and the vkey.
To get started with the coCircom workflow, we require some circuit alongside an input. Based on these files we can create a proof according the workflow depicted below. For more details the Circom setup have a look at the circom docs extending the witness and generating a proof.
